Mikrofonvorverstärker

Page has been modified after it has been approved.
 Last reviewedLast modified
Date

You are reading an older approved version of this page. Please sign in to review and approve the current version.


Ein Mikrofonvorverstärker ist ein Bauteil in der Signalkette zwischen einem Mikrofon und einem signalverarbeitenden Gerät, wie z. B. einem Mischpult oder Audiointerface. Es dient dazu, die geringe Spannung am Ausgang des Mikrofons anzuheben. Dadurch ist das Signal weniger anfällig für Einstreuungen und kann besser weiterverarbeitet werden.

Funktion

Ein Mikrofonvorverstärker (engl. Preamp) erfüllt im Wesentlichen drei Hauptaufgaben: Pegelverstärkung, Desymmetrierung und Impedanzanpassung. Bei der Pegelverstärkung wird das spannungsarme Signal eines Mikrofonausgangs auf ein höheres Spannungslevel erhöht, also verstärkt. Das Ziel ist die Anhebung der Spannung von Mikrofon-Pegel auf ein Line-Level Signal. Am Ausgang eines Mikrofons sind Spannungswerte zwischen 1 mV und 100 mV zu erwarten.[monacor] Da dies eine sehr geringe Spannung ist, die relativ stark anfällig für Störeinflüsse ist, wird dieses Signal am Mikrofonvorverstärker auf eine Spannung von durchschnittlich 1,23 V oder 1,55 V angehoben, was einem Line-Level Signal entspricht.[Slavik] Zusätzlich wird das symmetrische Signal des Mikrofons im Mikrofonvorverstärker desymmetriert (s. 3. Bauarten). Eine Impedanzanpassung, in dem Fall eine Spannungsanpassung, zwischen Mikrofon und Mikrofonvorverstärker wird deshalb vorgenommen, um maximale Spannung am Eingang des Vorverstärkers erzielen zu können.[Schneider] Außerdem erfolgt die Spannungsversorgung von Kondensatormikrofonen, die Phantomspeisung, über den Mikrofonvorverstärker.

Bauarten

Mikrofonvorverstärker werden transistor-, röhren-, übertrager- und operationsverstärkerbasiert realisiert. Das bedeutet, dass es Modelle gibt, bei denen die Verstärkerschaltung mit Transistoren umgesetzt ist und Modelle, in denen als zentrales Bauteil eine oder mehrere Röhren dienen. Dabei wird den Typen mit Röhre ein wärmerer Klang attestiert als den Transistor Pendants. Dies liegt unter anderem an den nichtlinearen Verzerrungen, die bei Röhren im Bereich der Vollaussteuerung auftreten.

Abb. 1: Neve 1073: Transistor Mikrofonvorverstärker



Abb. 2: Universal Audio Solo 610: Röhren Mikrofonvorverstärker




Die Desymmetrierung des Eingangssignals kann auf zwei Wege erfolgen. Entweder mithilfe eines Übertragers oder mit einer elektronischen Phasenumkehrstufe, wie z. B. bei Operations- oder Differenzverstärkern. Die Leitungsführung vom Mikrofon zum Mikrofonvorverstärker sollte symmetrisch erfolgen, um das Signal gegen Störeinflüsse zu schützen. Da das Gehäuse, in dem ein Mikrofonvorverstärker eingebaut ist, einen Großteil der Störeinflüsse abschirmt, ist innerhalb des Gerätes keine symmetrische Leitungsführung mehr nötig. Dies vereinfacht auch den Aufbau der Schaltung.

Ein Übertrager ist ein spezieller Transformator, der zur Signalübertragung – vor allem von Audiosignalen – verwendet wird. Sein Zweck ist nicht die Leistungsübertragung, sondern die Impedanzanpassung, Symmetrierung und galvanische Trennung zwischen zwei Schaltungen. Ein Übertrager besteht im Wesentlichen aus drei Hauptkomponenten. Dem Kern (Eisen, Nickel oder Legierung), der das magnetische Feld zwischen Primär- und Sekundärwicklung leitet, der Primärwicklung (Signalquelle) und der Sekundärwicklung (Signalsenke). In der Spule der Sekundärwicklung wird durch das an der Spule der Primärwicklung anliegende Wechselstrom Audiosignal eine Spannung induziert. Zwischen Primär- und Sekundärseite besteht keine elektrische Verbindung.[Slavik]

Abb. 3: De-/symmetrierung mit Übertrager

Gegenüber elektronischen Varianten weisen Übertrager zwei Vorteile auf. Zum einen wird bei Übertragern eine hohe Gleichtaktunterdrückung erzielt und zum anderen sind Quelle und Senke galvanisch voneinander getrennt, wodurch keine leitende Verbindung zwischen beiden Seiten besteht und Brummstörungen vermieden werden. Nachteile treten bei einfachen oder zu klein dimensionierten Übertragern auf. Bei tiefen Frequenzen und hohen Spannungen kann der ferromagnetische Kern in die Sättigung geraten, was zu Verzerrungen (höherer Klirrfaktor), unerwünschter Kompression und Frequenzgangabweichungen führt.[Slavik]

Da hochwertige Übertrager teuer sind, verwenden viele professionelle Geräte stattdessen Operations- oder Differenzverstärker zur Desymmetrierung von Audiosignalen. Diese arbeiten dann besonders gut, wenn die Quelle niederohmig und die Senke hochohmig ist, also eine Spannungsanpassung von etwa 1:100 bis 1:1000 vorliegt.[Slavik] Ein Operationsverstärker (OPV) ist ein aktives Bauelement, das zwei Eingangsspannungen vergleicht und nur aus gegenphasigen Signalanteilen in eine verstärkte Ausgangsspannung erzeugt.[Meitinger]  Die Schaltung des Differenzverstärkers ist die Grundschaltung des Operationsverstärkers.[wiki]

Abb. 4: Elektronische De-/symmetrierung mit Differenzverstärker

Wichtige Spezifikationen

  • Input Sensitivity (in dBu): vom Mikrofonvorverstärker verarbeitbarer Spannungsbereich, in dem das Eingangssignal liegen muss
  • Gain (in dB): Maximal- und manchmal auch Minimalwert der Verstärkung des Signals
  • Pad (in dB): Wert der Pegelabsenkung am Eingang, sofern vorhanden; ermöglicht bei lauten Eingangssignalen mehr Headroom
  • Maximum Input Level (in dBu): Maximal vom Vorverstärker verarbeitbarer Eingangspegel; hier fehlt häufig eine Angabe darüber, was vom Hersteller als Maximalpunkt angenommen wird, z. B. 1 % THD
  • Eingangsimpedanz (in Ohm): Wert des frequenzabhängigen Eingangswiderstands des Mikrofonvorverstärkers, in der Regel 1-2 kΩ; sollte aufgrund der erwünschten Spannungsanpassung weit (fünf bis zehn Mal) größer als der Ausgangswiderstand des Mikrofons sein[thomann]
  • Frequency Response (in Hz, ± dB): Angabe über den Frequenzgang, häufig in der Form: "20 Hz bis 20 kHz ± ... dB"
  • Noise Floor (in dBu): absoluter Pegelwert des Grundrauschens[Müller]
  • SNR (in dB): Abstand des Grundrauschens zum Nominalpegel des Nutzsignals[thomann]
  • DR (in dB): Dynamic Range, dt. Dynamikumfang; Pegelbereich zwischen Rauschen und oberer Aussteuerungsgrenze[thomann]
  • THD (in % oder dB): Total Harmonic Distortion, dt. Klirrfaktor; Verhältnis des Effektivwertes der Obertöne zu dem Effektivwert der Grundwelle plus Obertöne[Müller]
  • THD+N (in % oder dB): Total Harmonic Distortion + Noise, dt. Klirrfaktor + Rauschen; dem Wert des Klirrfaktors wird der Wert der anliegenden Störgeräusche hinzuaddiert[Müller]
  • EIN (in dB): Equivalent Input Noise; Wert des durch den Preamp verursachten Eingangsrauschens, gemessen bei hohem Gain[thomann]
  • CMRR (in dB): Common Mode Rejection Ratio, dt. Maß der Störunterdrückung oder Gleichtaktunterdrückung; gibt an, wie stark Störeinflüsse in Abhängigkeit des Symmetrierverfahren abgeschwächt werden[Slavik]

Beispielschaltungen

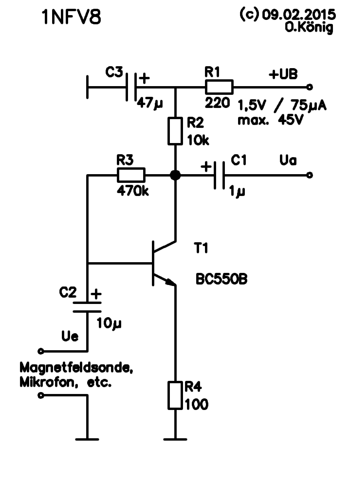
Mikrofonvorverstärker können in verschiedenen Bauweisen realisiert werden. Nachfolgende Abbildung dient als Beispiel einer Schaltung eines transistorbasierten Mikrofonvorverstärkers mit unsymmetrischem Eingang.
Abb. 5: Transistorbasierter Mikrofonvorverstärker mit unsymmetrischem Eingang

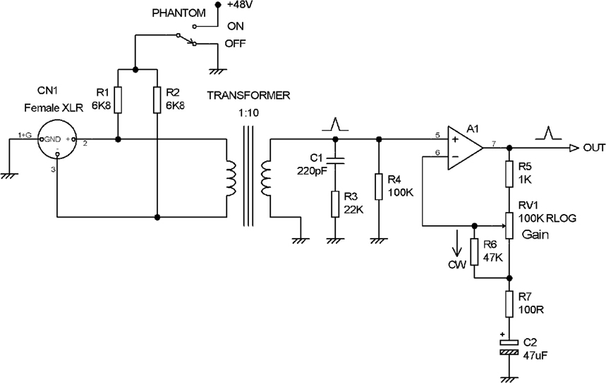
Bei dieser Schaltung ist ein übertragerbasierter Mikrofonvorverstärker mit symmetrischem Eingang, Operationsverstärker und Phantomspeisung abgebildet.

Abb. 6: Übertragerbasierter Mikrofonvorverstärker mit symmetrischem Eingang, Operationsverstärker und Phantomspeisung

Literatur-Empfehlungen

  • Slavik, K.M. (2025). Verbindungstechnik für Audiosignale. In: Weinzierl, S. (eds) Handbuch der Audiotechnik. Springer Vieweg, Berlin, Heidelberg. https://doi.org/10.1007/978-3-662-60369-7_36

Quellen

  • Abb. 1: Neve 1073: Transistor Mikrofonvorverstärker: https://www.ams-neve.com/outboard/1073-range/1073-mic-preamp-equaliser/
  • Abb. 2: Universal Audio Solo 610: Röhren Mikrofonvorverstärker: https://www.uaudio.com/products/solo-610-classic-tube-preamplifier-di-box
  • Abb. 3: De-/symmetrierung mit Übertrager: Slavik, K.M. (2025). Verbindungstechnik für Audiosignale. In: Weinzierl, S. (eds) Handbuch der Audiotechnik. S. 818. Springer Vieweg, Berlin, Heidelberg.
  • Abb. 4: Elektronische De-/symmetrierung mit Differenzverstärker: Slavik, K.M. (2025). Verbindungstechnik für Audiosignale. In: Weinzierl, S. (eds) Handbuch der Audiotechnik. S. 818. Springer Vieweg, Berlin, Heidelberg.
  • Abb. 5: Transistorbasierter Mikrofonvorverstärker mit unsymmetrischen Eingang: http://www.elektronikinstitut.de/1nfv8.html
  • Abb. 6: Übertragerbasierter Mikrofonvorverstärker mit symmetrischem Eingang, Operationsverstärker und Phantomspeisung: Self, D. (2024). Small Signal Audio Design. S. 509. Focal Press, New York.

Referenzen

  • [REF]
  • Meitinger, T.H. (2024). Operationsverstärker. In: Elektronik. Hightech in Patenten. Springer Vieweg, Berlin, Heidelberg. ISBN: 978-3-662-69754-2 https://doi.org/10.1007/978-3-662-69755-9_5
  • [monacor] https://www.monacor.de/magazin/audio-pegel (aufgerufen am 24.10.2025)
  • Müller, Sven (2025). Audio-Messtechnik. In: Weinzierl, S. (eds) Handbuch der Audiotechnik. Springer Vieweg, Berlin, Heidelberg. ISBN: 978-3-662-60368-0. https://doi.org/10.1007/978-3-662-60369-7_40
  • Schneider, Martin. (2025). Mikrofone: Schaltungstechnik – Betrieb – Messtechnik In: Weinzierl, S. (eds) Handbuch der Audiotechnik. Springer Vieweg, Berlin, Heidelberg. ISBN: 978-3-662-60368-0. https://doi.org/10.1007/978-3-662-60369-7_42
  • Slavik, Karl .M. (2025). Verbindungstechnik für Audiosignale. In: Weinzierl, S. (eds) Handbuch der Audiotechnik. Springer Vieweg, Berlin, Heidelberg. ISBN: 978-3-662-60368-0. https://doi.org/10.1007/978-3-662-60369-7_36
  • [thomann] https://www.thomann.de/de/onlineexpert_page_mikrofon_preamps_auf_welche_technischen_daten_sollten_sie_besonders_achten.html (aufgerufen am 04.11.2025)
  • [wiki] https://de.wikipedia.org/wiki/Differenzverst%C3%A4rker (aufgerufen am 24.10.2025)